2020应用设计系招生简章
系主任简介

熊晓燕
服装设计专业副教授、高级服装设计师,中国服装设计师协会会员、广东省服装职业技能鉴定专家、广州市服装技师协会副理事兼秘书长。第三届中国服装设计师生大赛教师艺术类金奖获得者,国家级服装技能大赛裁判,曾多次指导学生参加各类服装设计和技能大赛获得大奖。三十多年高校教龄,有着丰富的专业教学经验和教学管理经验。主要兼任的课程有:服装专题设计、服装结构设计、服装立体裁剪、中外服装史等课程。
院系简介
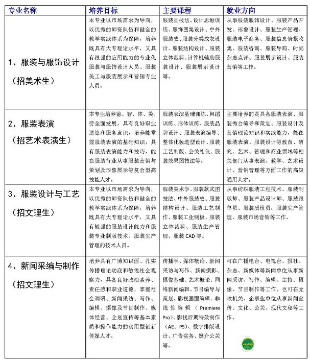
应用设计系设有服装与服饰设计、服装设计与工艺、新闻采编与制作、空中乘务、园林技术、服装表演六个专业。现有专兼职教师40多名,拥有一支高水平的双师型教学团队,团队专任教师中拥有副教授、高级服装设计师、高级工艺美术师、服装设计高级技师、高级工程师等等,占50%,兼职教师均来自于省级高层次技能型专家;拥有最先进和完善的服装教学实训基地,并与多家企业建立了校企合作人才培养基地。服装与服饰设计和服装设计与工艺专业对学生进行“创意+实用”、“艺术+技术”的综合运用能力的培养,学生多次在省、市及全国各类技能大赛获奖。新闻采编与制作专业致力广播电视、网络、报刊杂志等媒体的理论和实践的教学,专注于培养新闻采编、文化传播等新媒体专门人才。拥有专业的摄影摄像实训工作室。空中乘务专业面向全国招生,培养精通国内国际航空服务业务的新型专业人才。园林技术专业主要面向各类园林绿化部门、房地产、苗木生产等企事业单位,培养具有从事各类园林绿化工程施工、园林绿地规划与设计、养护管理及花卉生产等方面能力的技能型、应用型人才。近年来参加的省级景观设计大赛、艺术插花大赛均取得很好的成绩。服装表演专业虽是今年新增设的专业,但有服装设计及人物形象设计的专业建设基础和师资力量,加上与模特公司的长期合作,力求培养要有一定的审美和创造力,能从事服装表演、摄影、舞台编辑等等专业人才。
应用设计系与俄罗斯两所艺术类高校合作,学生在校学习期间可选择去俄罗斯留学;与多所一本院校合作,入学即可同时进入“专本同读”学习,毕业时可同时拿到“专” 、“本”双证。



2019广东大学生时装周服装专业毕业设计展演

2019本校模特在大学生时装周上的表演

园林技术专业教师参加省教学能力比赛荣获三等奖

影像工作室师生合影

空中乘务专业学生在实践基地学习
- 上一篇:疫情严防控 教学不停歇
- 下一篇:破茧成蝶,让梦想成真 —— 私立华联应用设计系